1. About Us
  2. Projects
  3. Blog
  4. My Space

ZoomVGA Devboard

ZooomVGA and the Art of Speedrunning Hardware

By: P. Kac | 11/24/25

What is it?

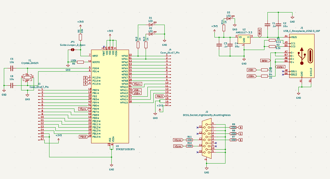
The ZooomVGA is an STM32F103C8 devboard with VGA out. Designed in 7 hours of work, over a total time of 22 hours. Designed to fit in a breadboard and costing only $35.

The Idea

After browsing the Hack CLub slack, I saw there was a zoom call for Blueprint, the hardware program and I decided to join in. The theme was a Trace Race, where you try to make a board in the shortest amount of time. Just an hour before I saw a VGA Library for the exact same STM32 module in the challenge and I got an idea forming.

After joining the call an hour and a half late, I realized the race had been cancelled, but not wanting to waste a good idea, I went through the design process. The schematic was very easy to make. This version of the STM32 has built in USB support and the lack of battery meant that this board has relatively few components.

Where it Goes Wrong

After another hour and a half I moved onto the board design. The first challenge was making it fit onto a breadboard. The spacing is very tight and the VGA connector is bigger than the width of the outermost pins so I needed to flange the board outwards to make everything fit.

After getting everything to fit I started the routing. The USB traces were a little tricky because you need to “Skew Match” them, but the tools in KiCad made it pretty easy. To keep both the USB and the oscillator near the microcontroller I pushed it off to the left side. This made routing all the GPIO to the pin headers very difficult. There's only 80 vias on the entire board and 75% of them are just for the left side of the GPIO. But I had the whole board done in under 4 hours. I decided on the name ZooomVGA for this project because this is the fastest I've designed a project, and it was created mainly on the Zoom call.

The Rest of the Owl

I then created a Logo for the board, improved the silkscreen, added my logo and exported it to JLCPCB, coming in at around $15 with the stencil and shipping. While making the BOM I noticed a slight error with the VGA port, so I changed it to a female connector, did some minor rerouting and fixed the error. The rest of the components are from JLCPCB and cost $20, for a $35 total. Again, a big thanks to Hack Club for not only assisting in the board design, but also funding the board.